Redpoint CDP data onboarding
Overview
Welcome to Redpoint CDP! This section provides information about onboarding and getting started with Redpoint CDP. We’ll provide a baseline of what you purchased, how it works, and how to get onboarded as soon as possible.
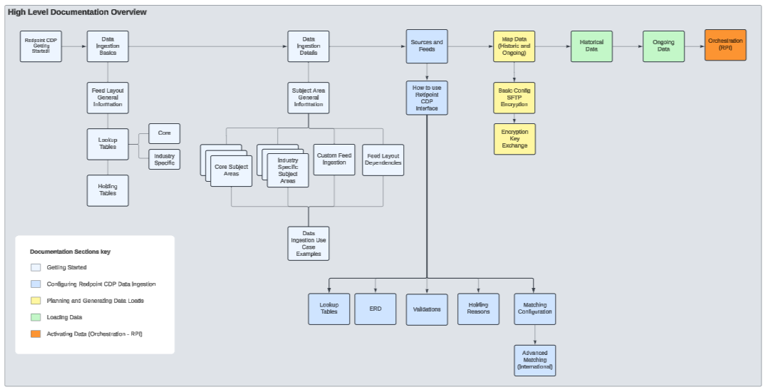
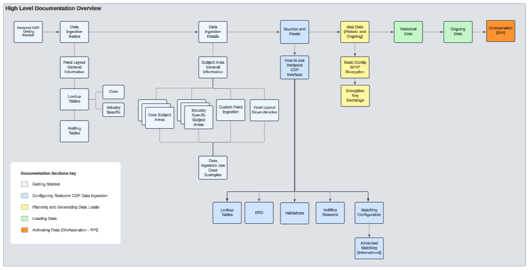
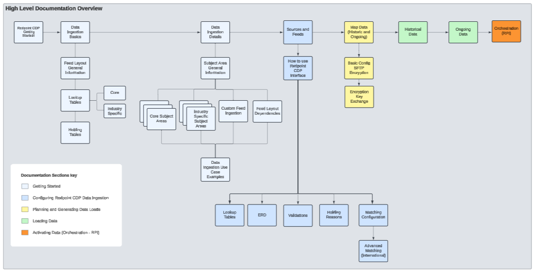
Below is a diagram that outlines the different pages and steps that support the onboarding process.
Onboarding documentation
In this section:
Onboarding documentation diagram
